
 风湿消息
  风湿消息
类风湿关节炎(RA)是一种常见的高致残性自身免疫病,全球至少有3000余万患者,该病以破坏性关节炎及自身免疫异常为主要特征。目前,RA的血清诊断主要依据类风湿因子(RF)和抗瓜氨酸化蛋白抗体(CCP)的检测;但是,仍有大量患者在发病初期,甚至患病多年缺乏生物标志物,给临床诊断和治疗带来困难,导致延误治疗而出现残疾。早期诊断对于改善RA的结局至关重要,但是目前的诊断工具敏感性有限。
sSR-A的这种区分能力在临床上很有价值,可用于RA的诊断,尤其是对早期和血清阴性RA的诊断。此外,SR-A蛋白可加速小鼠实验性关节炎的发病,而靶向抑制SR-A可改善疾病的病情及严重程度。这些数据提示,sSR-A可以作为RA诊断的生物标志物,而靶向SR-A可能是一种新的治疗策略。
这项研究发现Scavenger receptor A(SR-A)是类风湿关节炎(RA)的致病分子,可促进炎性T细胞和致炎因子产生。通过多中心大样本研究发现,SR-A是一种新型RA生物标志物,尤其可用于血清阴性及早期RA的诊断。课题组利用SR-A-/-小鼠研究证明,SR-A可以促进关节炎小鼠的发病以及病情的加重;靶向抑制SR-A可以缓解关节炎小鼠的症状。这为RA的诊断和治疗提供了新的生物标志物和靶点。
通过大样本多中心研究,评估血清sSR-A对RA的诊断价值。分别显示训练队列(a),验证队列1(b),验证队列2(c)和汇总的三个队列(d)的结果。
在前期研究基础上,课题组历时5年,并与弗吉尼亚联邦大学Xiang-Yang Wang、包头医学院第一附属医院王永福、浙江大学第二附属医院吴华香、南方医科大学南方医院李娟等课题组合作,通过3000余例患者的大样本研究,揭示SR-A诊断RA具有临床应用价值,尤其对血清阴性及早期RA的诊断有重要意义。
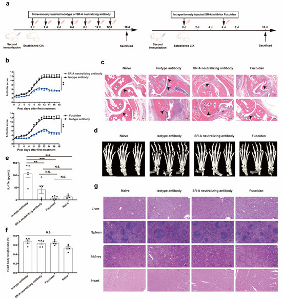
进一步研究证实, SR-A蛋白可以促进胶原诱导性关节炎(CIA)小鼠的发病,加速病情进展,加重疾病程度、滑膜炎症以及骨侵蚀,并增强Th17 细胞介导的炎症反应;基因敲除的SR-A-/-小鼠展现关节炎抵抗的表型,不能够成功诱导出CIA,并伴随Th17 细胞免疫反应的缺陷,而树突状细胞的数量、免疫学表型和抗原提呈功能以及B细胞体液免疫反应并不受明显影响;利用SR-A中和抗体以及SR-A抑制剂fucoidan靶向抑制SR-A,可以减缓CIA小鼠的疾病进展,减轻CIA小鼠的病情以及骨侵蚀和骨质破坏,降低血清IL-17A的水平,展现明显的治疗效果。
靶向抑制SR-A可改善小鼠关节炎的严重程度。当关节炎评分平均为2分时,给予CIA小鼠静脉注射SR-A中和抗体,或腹腔注射SR-A抑制剂Fucoidan,然后进行疗效和副作用的评估。
该研究得到国家自然科学基金重点和面上项目、北京市科委专项、北京市风湿免疫重点实验室、北大-清华生命科学中心(CLS)以及天然药物及仿生药物国家重点实验室等基金的资助。北京大学人民医院临床免疫中心/风湿免疫科栗占国、胡凡磊,弗吉尼亚联邦大学Xiang-Yang Wang及澳门科大刘良为该论文的共同通讯作者,胡凡磊、蒋向、ChunqingGuo为共同第一作者。
参考消息:
https://www.nature.com/articles/s41467-020-15700-3
